このサイトではJavaScriptを使用したコンテンツ・機能を提供しています。JavaScriptを有効にするとご利用いただけます。
本文へスキップします。
サイト内検索
神奈川県
閉じる
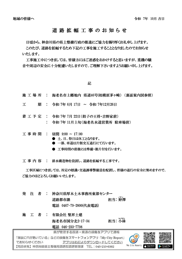
ホーム > くらし・安全・環境 > 身近な生活 > 飲料水・上下水道 > 道路拡幅工事のお知らせ
更新日:2025年11月10日
ここから本文です。
施工期間は11月中旬~12月中旬を予定しております。施工場所は駐車場入り口ですが、駐車場は通常通り使用可能です。交通上の支障がないように交通誘導員を配置いたします。ご不便をおかけしますが、何卒よろしくお願いいたします。
海老名水道営業所
海老名水道営業所へのお問い合わせフォーム
管理・料金課
電話:046-234-4111
ファクシミリ:046-234-4110
このページの所管所属は 海老名水道営業所です。
共通メニュー
ページの先頭へ戻る